قطعاً برای طراحی PCB ، شما با لایه ها و رنگهای مختلفی سروکار دارید. لایه های آلتیوم دیزاینر و لایه های PCB بسیار مهم هستند به همین دلیل شما باید نام و کاربرد هر لایه را یاد بگیرید و بدانید هر لایه در خروجی آلتیوم دیزاینر چه کاربردی دارد. در محیط PCB آلتیوم دیزاینر ، لایههای مختلفی وجود دارد تا PCB خود را رسم کنید. کلیدهای میانبری برای هر قسمت وجود دارند که در زمان طراحی PCB کار شما را آسان میکنند. حتی میتوانید تنظیماتی در منوی لایه ها ایجاد کنید تا دسترسی شما به لایه ها را خیلی سریعتر کند.

آنچه در این مقاله میخوانید
کاربرد لایه های PCB و آلتیوم دیزاینر
هنگامیکه یک برد الکترونیکی را در دست میگیرید، بهصورت طبقه طبقه چندین لایه روی هم قرار دارند. هر کدام از این لایه ها ویژگیهایی دارند به طور مثال باید تمامی حروف راهنما، در یک طبقه یا لایه قرار بگیرند. نمیتوان تعدادی از پدها را با مس درست کرد و تعدادی را با رنگ سولدر ماسک روی برد نمایان کرد. به همین دلیل برای هرکدام از قسمتهایی که کاربرد بخصوصی دارند، لایه ای بهصورت قراردادی تعریف کرده ایم.
بهطور مثال: بالاترین لایه ای که میبینید چاپ راهنما است و لایه بعدی سولدر ماسک. اگر برد را بشکافید لایه های بعدی مسیرهای مسی هستند و لایه بعدی هسته برد الکترونیکی است.
لایه ها در هر نرمافزار میتوانند متفاوت باشند؛ در نتیجه واژه قراردادی برای آنها استفاده شده است تا در میان هر نرمافزار به صورت قراردادی رنگ و نامی را برای لایه ای اختصاص دهند. ممکن است سؤالی برای شما پیش آید: پس چطور باید به شرکتهای چاپ برد فهماند که هر لایه در هر برنامه ای چه کاربرد و وظیفه ای دارد؟ همانطور که گفته شد قراردادی است، پس برای هر نرمافزار باید یاد بگیرید طبق قرارداد، طراحی کنید. مسئولان شرکت های چاپ برد الکترونیکی از این قرارداد آگاه هستند.
شرکتهای چاپ برد میدانند وقتی از آلتیوم دیزاینر فایل دریافت میکنند، هر لایه چه کاربردی دارد و وقتی از ایگل یا پروتئوس استفاده میکنند، میدانند هر لایه چه کاربردی دارد؛ بنابراین بهراحتی میتوان منظور خود را بهراحتی به شرکت تولید فیبر مدار چاپی انتقال داد؛ به شرطی که طبق قرارداد انجام داده باشید.
در ایران 99٪ شرکتهای چاپ PCB، فایل آلتیوم دیزاینر را قبول میکنند. 1% باقیمانده بین نرمافزارهای دیگری مانند پروتئوس و ایگل تقسیم میشود. پس باید لایه های آلتیوم دیزاینر و لایه های PCB را خوب درک کنید تا در طراحی PCB به خوبی پیشرفت کنید. اگر کاربرد لایه ها را ندانید مانند رانندگی در شب بدون چراغ هست (بسیار مثال خوبی است).
نام و معرفی لایه های آلتیوم دیزاینر
لایههای پرکاربردی که به شما خواهم گفت برای بردهای یک لایه و دو لایه است، این لایه ها در تمامی بردهای الکترونیکی وجود دارند. بنابراین بهتر است با لایه های اصلی شروع کنیم. در بردهای چند لایه، لایه های جدیدی اضافه میشوند که ثابت نیست. کاربردی ترین لایه ها را در این مطلب آموزش داده است و کافی است به خوبی این لایه ها را درک کنید.
Signal and Plane Layers: این بخش، مربوط به لایه های سیگنالی است. لایه هایی که اینجا هستند بعداً روی برد با مس چاپ میشوند. هر شکل یا مسیری که در این دو تا لایه قرار بگیرد در هنگام چاپ PCB، کنار مسیرهای مسی قرار میگیرد. اگر بردتان مولتی لایر باشد لایه های داخلی نیز در این بخش ظاهر میشوند. کاربرد هر لایه را در ادامه ببینید.
Top Layer: واژه Top یعنی بالا؛ پس یعنی این لایه سیگنالی قرمز همیشه بالای یک برد چاپ میشود. بیشترین کاربرد را در بردهای دو لایه دارد. در بردهای دو لایه، اتصال لایه Top به Bottom با وایا و یا از طریق پدهای قطعات THD صورت میگیرد. پد و وایا در هر دو لایه به همدیگر متصل هستند. میتوان از بالا مسیری را تا یک پد یا وایا ببرید و سپس از زیر برد، از همان پد یا وایا، ادامه مسیر را به قطعه دلخواهتان بکشید.
Bottom Layer: واژه Bottom به معنی پایین؛ یعنی لایه سیگنالی آبی همیشه زیر یک برد چاپ میشود. دقت کنید اگر بردتان یک لایه است از همین لایه استفاده کنید و از استفاده به تنهایی از لایه Top خودداری کنید (البته درصورتیکه قطعاتتان همگی THD هستند و یا ترکیبی از THD و SMD است از لایه Bottom استفاده کنید. اما اگر قطعاتتان همگی SMD باشند، باید فقط از لایه Top استفاده کنید. برای آشنایی بیشتر با این لایه ها دوره آلتیوم دیزاینر را مشاهده کنید.)
میتوانید از لایه Top در زمان یک لایه بودن به عنوان جامپر استفاده کنید. تأکید میکنم اگر بردتان یکلایه و کاملاً SMD است، از Top استفاده کنید در غیر این صورت از Bottom استفاده کنید. لایه Bottom خیلی پرکاربرد است.
Component Layer Pairs: در این بخش هر لایه به صورت جفت قرار گرفته است و هر لایه کاربردی دارد و هم جفت هر لایه به منظور استفاده جداگانه در لایه top و Bottom است؛ دقت کنید وقتی Top & Bottom با هم آمده است یعنی یک کاربرد یکسان دارند؛ ولی لایه Top در بالای برد و لایه Bottom در پشت برد قرار میگیرد. کاربرد همان است فقط مکان فرق دارد.
Top & Bottom Overlay: واژه Overlay به معنی پوشش است. این لایه فقط در بخش مارکاژ کاربرد دارد. اگر دقت کرده باشید بر روی بردهای الکترونیکی لوگو، شکل قطعه، مقدار قطعه و نام قطعه با یک رنگ سفید نوشته شده است. یا مثلاً روی برد R1 , C5 , U3 , T6 معمولاً بارنگ سفید نوشته شده است. این همان لایه مارکاژ یا لایه چاپ راهنما است و این لایه در آلتیوم دیزاینر Overlay نام دارد.
Top & Bottom Solder: روی کل برد اکثراً یک رنگ سبز میبینیم که این رنگ روی کل برد زده میشود. اما اگر نخواهیم به پدها و تعدادی از مسیرها رنگ زده نشود، باید از لایه Solder استفاده شود. هر قسمت از برد که لازم نیست رنگ سولدر ماسک زده شود، باید در این لایه، روی آن قسمت شکل موردنظر را رسم کنیم.
مثال: در مسیرهای پاور سویچینگ، مسیری را نیاز دارید تا با چاپ سبز پوشیده نشود تا در آن قسمت لایه تقویتی با قلع بزنید. کافی است لایه Solder را انتخاب کنید و در قسمت موردنظر ( مسیر موردنظر)، با این لایه شکل موردنظر را رسم کنید. در زمان چاپ رنگ سولدر ماسک روی برد، این قسمت نادیده گرفته میشود. تمامی پدها و وایاها در آلتیوم دیزاینر بهصورت پیشفرض این لایه را دارا هستند و نیاز نیست تکتک پدها را در این لایه تعریف کنید.
Top & Bottom Paste: واژه Paste یعنی چسباندن؛ اما چه ربطی به کار ما دارد؟ اگر مشاهده کرده باشید برای ریبال کردن آی سی های BGA از شابلون استفاده میکنند. در واقع از یک ورقه استیلی استفاده میکنند که نام آن استنسیل است. این امر برای بردهای الکترونیکی SMD وجود دارد.
وقتی بردها به مرحله تولید انبوه میرسند نمیتوان روی تکتک پایهها، جدا جدا خمیر قلع زد؛ با استفاده از این ورقه استیلی میتوانیم استنسیل درست کنیم. در استنسیل جای پد قطعات SMD خالی است، بنابراین استنسیل را روی برد الکترونیکی قرار میدهیم و روی استنسیل خمیر قلع قرار داده میشود و روی برد پخش میشود و پدهای SMD به خمیر قلع آغشته میشوند. بعد از قرارگیری خمیر قلع روی پدها، برد الکترونیکی وارد دستگاه Pick and Place میشود و برای مونتاژ نهایی ارسال میشود.
با کمک این لایه میتوانیم طرح ورقه استیلی را بسازیم و برای بردهای الکترونیکی خود ورق استنسیل سفارش دهیم.
Mechanical Layers: لایه مکانیکال در واقع هیچ تأثیری در خروجی کار ندارد. این لایه ها گرافیکی هستند و فقط هنگام طراحی برد در آلتیوم کاربرد دارند. اگر بهتر به شما بگویم مانند نوار خطر است؛ فقط با این لایه ها کارهای گرافیکی انجام میشود. در واقع برای یادداشتگذاری طراح کاربرد دارند . هر تعداد از این لایه بخواهید، میتوانید بسازید. یک طراح ماهر میتواند از این لایه استفادههای بیشتری کند.
Other Layers: لایههای دیگری که در برد کاربرد دارند، اینجا قرار میگیرند. این بخش مانند غیره است.
Multi-Layer: واژه Multi-Layer به معنی چند لایه است. تنها بخشی که در همه لایه ها قرار میگیرد پدها و وایاها هستند. درنتیجه پدها و وایاهای ما در این لایه قرار میگیرند و در تمامی لایههای سیگنالی میتوانیم استفاده کنیم. دقت کنید لایههای سیگنالی، فقط لایههایی هستند که دارای مس هستند و جریان از آنها عبور میکند.
Drill Guide & Drill Drawing: این دو لایه برای CNC است. در واقع وقتی خروجی گربر گرفته میشود، این دو لایه پرکاربرد هستند. Drill Drawing سایز مته را تعیین میکند مثلاً پد شماره 1 قطر سوراخ آن چقدر است به همان اندازه مته را انتخاب میکند. حالا که سایز مته انتخاب شد Drill Guide مختصات آن سوراخ را مشخص میکند و CNC با مته مشخص شده طبق مختصات Drill Guide سوراخها را ایجاد میکند.
Keep-Out-Layer: این لایه را دیگر همه باید بدانیم. کادر اطراف برد با این لایه رسم میشود. در انتهای طراحی، کادری را که کشیدهاید انتخاب کنید و کلید میانبر D S D را بزنید و بردتان به شکل کادری که رسم کردید برش میخورد. برش دور بردتان دایره ای باشد یا مربع یا مستطیل یا هر شکل دیگری را با این لایه رسم کنید و بعد برش بزنید. تمامی بخش سیاه رنگ آلتیوم دیزاینر در محیط PCB درون کادر شما جمع میشود و در اصل شکل برد شما را تشکیل میدهد.
کار با نوار لایه ها در آلتیوم دیزاینر
در محیط PCB پایین-وسط نرمافزار یک نوار رنگی را مشاهده میکنید که لایه ها در آلتیوم دیزاینر را نمایش میدهد. در این نوار لایههایی را نمایش میدهد که شما در پروژه خود استفاده کردهاید، و یا در پروژه شما فعال است. اگر لایه مکانیکال یا سیگنال جدید اضافه کنید در این بخش اضافه میشود. میخواهیم این نوار را معرفی کنیم و یک فوت کوزهگری برای کم کردن نام آنها به شما بگویم؟ پس بزن بریم…

در حالت عادی شما چنین منویی را در اختیاردارید. اما میتوانید تنظیماتی بر روی این منو ایجاد کنید؛ ازجمله مخفی کردن لایه ها، کوتاه و بلند کردن نام لایه ها و … موس خود را روی منو رنگی ببرید و کلیک راست کنید تا منوی زیر برای شما باز شود.

همه قسمتهای اینجا برای ما کاربردی نیست؛ اما قسمتهایی که کاربردی است را به شما میگویم که سریع بتوانید تنظیمات لایه ها در آلتیوم دیزاینر را انجام دهید.
Hide Layers: اگر روی این گزینه کلیک کنید تمامی لایههایی که فعال هستند را برای شما نمایش میدهد اگر روی لایه مدنظر کلیک کنید، آن لایه مخفی میشود. برای اینکه لایه را از حالت مخفی خارج کنید بعد از مخفی کردن، گزینه Show Layers پایین گزینه Hide Layers نمایان میشود و لایههای مخفیشده را میزنید و روی لایه مدنظر کلیک کنید دوباره نمایان میشود. مخفی و نمایان کردن، هم در منوی لایه ها اتفاق میافتد و هم در خود محیط PCB. اما در خروجی از آلتیوم دیزاینر تأثیری ندارد.
Layer Tabs options: این گزینه را بزنید بسیار جالب است. میتوانید رنگ لایه ها را در منو غیرفعال یا فعال کنید. حتی میتوانید تیک Bold کردن متن را روی لایهای که هستید و متن آن لایه Bold میشود را بردارید.
Use Short Layer Names: این گزینه نام لایههای شمارا به کوچکترین حالت ممکن درمیآورد. مانند TL که به معنی Top Layer است. مانند عکس زیر

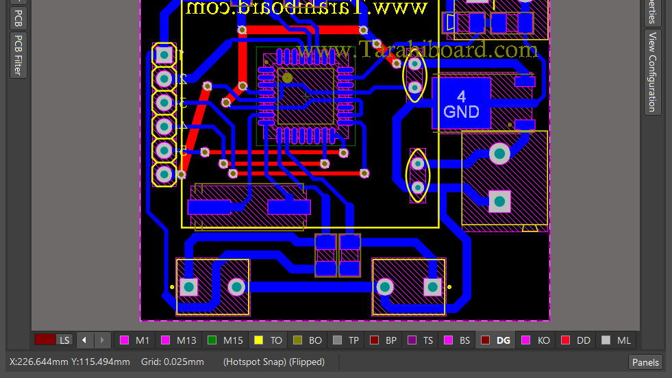
Use Medium Layer Names: این گزینه همانند گزینه بالاست. این بار نام لایههای شمارا اندکی کوچک میکند مثلاً Mech13 به معنی Mechanical 13 است. عکس زیر را مشاهده کنید دقیقتر متوجه میشوید.

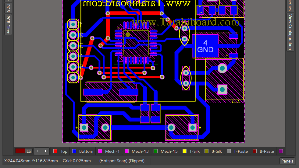
Use Long Laye r Names: این گزینه نام لایه ها را بهصورت کامل نشان میدهد؛ همان نامهای پیشفرض خود آلتیوم دیزاینر. اگر مبتدی هستید در این حالت قرار دهید تا نام کامل لایه ها را یاد بگیرید. بهمرورزمان نام ها را کوچکتر کنید تا جلوی دست شمارا نگیرد.
Show Layer Number: کنار نام لایه Top Layer و Bottom Layer یک عدد وجود دارد. این گزینه را بزنید عدد کنار لایه ها مخفی میشود. اگر نیاز بود میتوانید این کارها را انجام دهید.
Flipped: این گزینه در اصل لایه بالا و پایین برد را نشان میدهد. الان برای من فعال است و PCB من برعکس شده است و زیر برد نشان میدهد. این گزینه چه کاربردی دارد؟ در حالت عادی لایه Bottom Overlay میرور است یعنی نوشتهها برعکس هستند. اما اگر این گزینه فعال باشد آلتیوم دیزاینر از دید لایه پست، یعنی لایه Bottom کل PCB را نمایش میدهد و نوشتههای این لایه هم برعکس نیستند و کامل میتوانید جایگاه آنها را تعیین کنید. بهصورت کلی این گزینه دید برد از پشت PCB است.
کلید میانبر گزینه Flipped را میتوانید با CTRL+F انجام دهید.
امیدوارم از این مطلب لذت برده باشید. حتماً سؤالات خود را در قسمت نظرات بیان کنید در کمترین زمان پاسخ داده میشود.

سلام ممنونم از توضیحات مفیدتون فقط یک سوال داشتم من یه برد میکرواستریپ siw دارم تو cst میخوام pcb ازش بسازم و بدم برای چاپ مشکلی که دارم وارد کردن لایه هاست لایه top و bottom رو کدوم mechanical ها قرار میگیرند؟ واینکه چون دی الکتریک fr4 دارم بینشون دوتا dxf میگیرم از لایه پایین و بالا درسته؟ یه بار برا چاپ فرستادم گفتن لایه bottom نداری ممنون میشم یه توضیحی در این مورد بفرمایید 🌹🌹🙏
لایه تاپ و باتم لایه های الکتریکی هستند ولی لایه های مکانیکال، لایه های گرافیکی. متوجه سوالتون نشدم
سلام. وقت بخیر.
خیلی مفید بود ممنونم. اما یک سوال!؟
میخوام فایل pcb رو بدم بیرون چاپ کنن ، ولی نمیخوام کسی متوجه بشه برد من چیه. چطوری میتونم لایه هارو حذف کنم؟
سلام. فایل گربر برای تامین کننده ارسال کنید نه فایل pcb
سلام بسیار مفید بود خیلی ممنون بابت مطلبی که ارائه داید
ممنون از شما